・HOME
・活動の記録
・資料室
・お知らせブログ
・みんなの会便り
・更新履歴
・サイトマップ
・リンク
資料室 (一部、旧HPよりデータ移行中です。ご不便をお掛けしますが、暫くご容赦ください。)
育鵬社自由社(神奈川労働弁護団意見書2011.6.1)
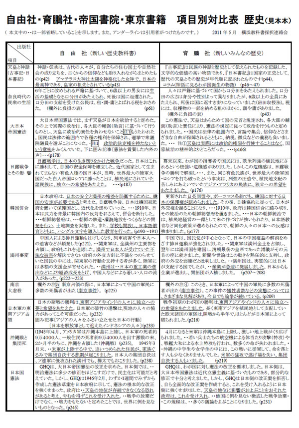
自由社・育鵬社・帝国書院・東京書籍 項目別対比表 歴史(見本本)
2009年「つくる会」教科書採択に関する要請文・抗議文
2009年「つくる会」教科書採択に関する資料
教育基本条例のチラシ(PDF)
杉並区和田中学校の「夜塾」に関しての資料
「小倉タイムス」現代教育事情
2005年「つくる会」歴史教科書採択に対す抗議文・ 要請文
2005年教科書採択後の教育長・教育委員長コメント
2005年教科書採択後の記事・論文など
戦争体験の証言集
Wさんの中学校歴史教科書8冊の読み比べ
自由社・育鵬社・帝国書院・東京書籍 項目別対比表 歴史(見本本)
(PDF)
( 本文中の・・は一部省略していることを示します。また、アンダーラインは引用者がつけたものです。)
2011年5月 横浜教科書採択連絡会
Copyright (C) 2007 sugimina.com. All Rights Reserved.